The Objective

All that said, the primary purpose of this project was to optimize for the health of the customer lifecycle above.
While there were parallel efforts to improve the entire UX, this piece focuses on the parts and Epics highlighted in green above.
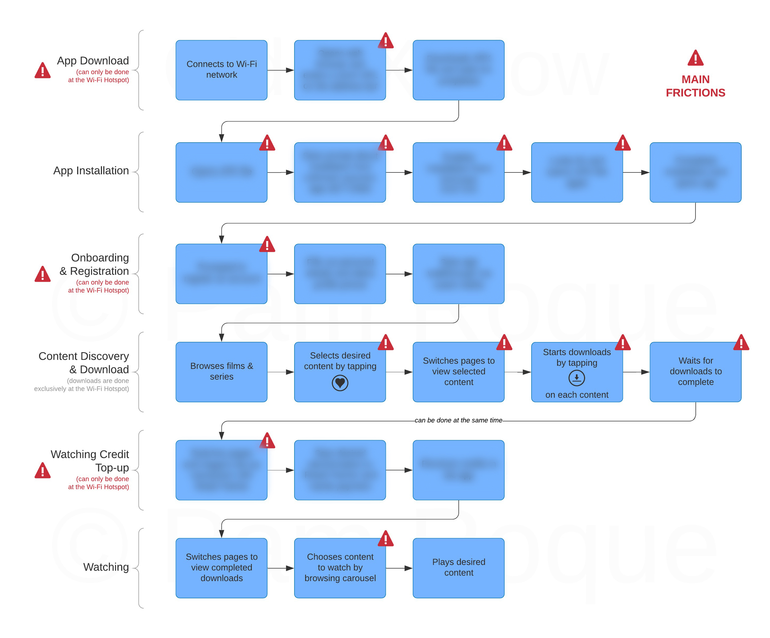
Old High-Level UX Flow (View Hi-Res)
Note: Details unrelated to the listed Epics are omitted to maintain other projects' confidentiality.

Keeping in mind insights and action items from the audit, as well as shining a light on the main frictions above, I kickstarted the design process by first revisiting the Information Architecture (IA).
Below were the two primary schemas I quickly tested through Paper Prototyping:
IA Schema A

This schema aimed to have very clear distinctions between what type of content is on each page, as described by the annotations above.
Additionally, the premise of having ongoing downloads inside a Facebook Messenger-esque bubble was to further emphasize that downloads can actually be done even while performing other actions in the app.
IA Schema B ⭐

Based on the testing done, however, the strongest Mental Model apparent from the participants was that, "What I've chosen to download" should be on the same location as, "What's already on my device". Prioritizing ease of use, I went with this schema.
It's important to note as well that Filipinos' primary source for videos and anything remotely close to a video downloads app is YouTube. That said, the schema above is similar to what they would find when they use YouTube.
New High-Level UX Flow (View Hi-Res)
Note: Details unrelated to the listed Epics are omitted to maintain other projects' confidentiality.

After a couple of iterations, aligning with key stakeholders, and using inputs from the schema testing for the IA, the above is the redesigned high-level UX flow for new customers.
As noted above, a digital queue management mechanism was also designed to better manage the Quality of Experience (QoE) during high-traffic situations. Designing this part was a result of careful alignment of the software and hardware capabilities with what the desirable UX is for customers.
The premise of the Digital Queueing is as follows:
- To ensure download Quality of Service (QoS) is maintained during high-traffic situations, a max. no. of download slots (hereafter dubbed as the Service Station) will be enforced.
- Once the Service Station is full, users are first queued inside a digital Waiting Room until such time a slot is freed up for them.
- While they are waiting, the UI shall display useful information to keep users at peace that things are moving and they will be served soon.
- In parallel, a set of Download Limits shall also be enforced during these instances so that all users have an equal chance to download something for themselves.
Digital Queueing UX Flow (View PDF)

Finally, snippets of the UI of the redesigned app may be seen below:
New High-Fidelity UI Flow (View Hi-Res)

Since the scope of this project was quite big, it took a couple of months to finish and involved a lot of alignments with various stakeholders. Our team works under an Agile approach though so once certain User Stories were done, they were cascaded for implementation and release.
Below is a view of the various stakeholders I engaged with and of which I had to synthesize different inputs from for the project:
Design Inputs & Stakeholder Map (View Hi-Res)

